野生蘑菇?误食严重可致命!

随着雨季的来临,

许多进入了食菌季节。
但近年来各地因误食野生毒蘑菇
导致中毒事件屡屡发生。
我国的毒蘑菇种类繁多,
分布广泛,

来看看毒蘑菇中毒风险分级地图

👇👇
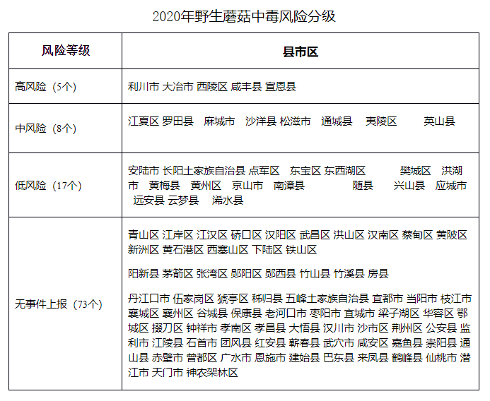
湖北省公布2020年野生蘑菇中毒风险分级地图

图片

为有效遏制我省误食毒蕈中毒事故的发生,依据《中华人民共和国食品安全法》《食源性疾病管理办法》《食品安全风险监测管理规定》,以及食品安全工作相关文件精神和技术规范,省食安办、省卫生健康委、省疾控中心组织制定发布了“2020年野生蘑菇中毒风险分级地图”。

图片

全省以县域为单元,根据每个县市区的误食毒蕈中毒发病人数、死亡人数、发生场所类型,既考虑远期中毒风险又考虑近期防控情况,将其划分为无事件上报县市区、低风险县市区、中风险县市区和高风险县市区四类地区。

野生蘑菇中毒风险分级地图的发布,有助于指导各地,按照风险分级,针对性地制定防控措施,将野生蘑菇中毒的风险降到最低,减少中毒事件发生,降低病死率。

今后,湖北省每年将根据上年度各地野生蘑菇中毒事件起数或发病人数、死亡人数、中毒场所等因素,及时动态调整风险等级,在高发季节前向全省发布。

图片

这些所谓的鉴别方法都不靠谱

人们对野生毒蘑菇有一些常见的误解,还有一些鉴别毒蘑菇的土方法,其实这些方法并不靠谱。

误区一:鲜艳的蘑菇有毒,颜色普通的蘑菇没毒。

科普知识:仅根据颜色与形状不能简单判定蘑菇是否有毒,比如牛肝菌属、红菇属、鸡油菌属中很多颜色鲜艳的蘑菇却是美味的食用菌,而外观为灰白色的灰花纹鹅膏却是容易引起误食的剧毒蘑菇。

误区二:长在潮湿处或家禽粪便上的蘑菇有毒,长在松树下等清洁的地方的蘑菇无毒。

科普知识:干净的树下一样可以长毒蘑菇,比如鹅膏菌、亚稀褶红菇等一些有毒种类也可以生长在松林中。

图片
亚稀褶红菇(图源:新湖南客户端)

误区三:蘑菇跟银器、生姜、大米和生葱一起煮,液体变黑有毒,颜色不变则无毒。

科普知识:“银针验毒”仅仅是小说和电视情节,原理是银可以和砷化物(比如砒霜)、硫化物等发生化学反应而变黑,但毒蘑菇中的毒素多为生物碱,不能与银发生化学反应,所以不会产生颜色变化。

误区四:有分泌物或受伤变色的蘑菇有毒。

科普知识:有不少毒蘑菇受伤后,不分泌乳汁,也不变色。而有的食用菌,比如多汁乳菇,却可以分泌液体并变色。

误区五:表面粗糙、突起,菌柄有环或有菌托的是有毒的。

科普知识:许多毒蘑菇看起来很普通,但仍然有毒,比如丛生垂暮菇。

图片
剧毒鹅膏的三个特征(图源:新湖南客户端)

误区六:以前每年都在这棵树上采蘑菇,并没有毒,今年继续采摘食用也没问题。

科普知识:蘑菇生长受自然环境等众多因素影响,不能简单凭借经验判定哪片区域蘑菇是否有毒。

每年因误食毒蘑菇中毒,甚至死亡的人,基本都是这些每年都去采毒蘑菇从来没遭过的人。

毒蘑菇生的熟的都不能吃

一、毒蘑菇毒素稳定,生熟皆不可食用

毒蘑菇毒素化学性质比较稳定,耐高温、耐干燥、耐酸碱,一般烹调加工不能破坏其毒性,因此切记:新鲜毒蘑菇和煮熟后的毒蘑菇均不可食用。

二、可食蘑菇需煮熟,稍安勿躁慢食用

对于可食用的蘑菇,在未经煮熟前不可食用,因为许多食用蘑菇含有刺激性或有毒物质,需经彻底煮熟后才可破坏这些物质。消费者在食用可食菌类时请“稍安勿躁”,待熟透后再吃。

三、传统套路勿轻信,谨慎鉴别保平安

(一)鉴别野生蘑菇是否有毒需要专业机构,目前没有简单易行的鉴别方法,民间流传的一些识别方法经证明并不可靠,不可轻易相信。

(二)在有采食野生蘑菇习俗的地区,切勿采集未食用过或不认识的野生蘑菇,人命关天,冒险的事不可轻为。

(三)学校食堂、旅游景区餐饮服务单位、农村自办宴席、建筑工地食堂等消费者集中区域不得在食材中使用未经识别的野生蘑菇,以防群体性食用野生蘑菇中毒事件发生。

(四)在野生蘑菇采食期,产菇和有采食野生蘑菇习惯地区的有关单位应通过各种形式科普宣传,广而告之公众,提醒不要随意采摘、食用野生蘑菇。在发生过误食毒蘑菇中毒的地方,建议竖立附有毒蘑菇照片的警示牌;同时,根据各地误食毒蘑菇中毒特点,结合气温、湿度、降雨量等因素,在蘑菇丰产期前进行预警预报,及时发布风险警示或消费提示,确保人民群众生命健康安全。


不幸误食毒蘑菇怎么办

一是拨打急救电话。

立即拨打急救电话呼叫救护车赶往现场,并保留毒蘑菇样品供专业人员救治参考。

二是要催吐、洗胃和导泻。

为减少毒素的吸收,让中毒者大量饮用温开水或稀盐水,随后把手指伸进咽部催吐,可反复多次。

三是补水。

催吐后,为防止反复呕吐发生的脱水,最好让中毒者饮用盐水和加入食用糖的“糖盐水”,以补充体液的丢失,防止休克的发生。

四是防止窒息。

对已发生昏迷的患者不要强行向其口内灌水,防止窒息。


(来源:湖北省卫健委网站  新湖南客户端)